Wir übernehmen Verantwortung
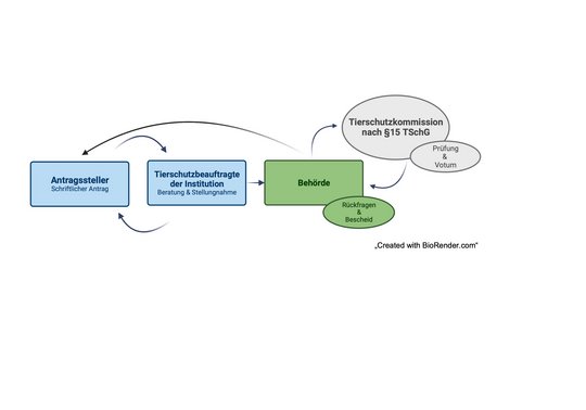
Die Genehmigung zur Durchführung eines Tierversuches ist ein komplexer Prozess. Zunächst verfassen die Wissenschaftlerinnen und Wissenschaftler einen entsprechenden Antrag. Darin müssen sie verschieden Aspekte berücksichtigten. Dazu gehören detaillierte Fragestellung, Zielsetzung, Erkenntnisgewinn, genaue Beschreibung der Eingriffe, Belastungseinschätzungen, biometrisch und statistisch abgesicherte Anzahl der im Versuch eingesetzten Tiere sowie mögliche Auswirkungen auf die Umwelt.
Qualifikation und Sachkunde
Das deutsche Tierschutzgesetz legt genau fest , wer Tierversuche durchführen darf (§9 Abs. 1 Satz 1 TSchG). Die Person muss einen Hochschulabschluss in Medizin, Tiermedizin oder Naturwissenschaften vorweisen. Außerdem muss sie amtlich anerkannte Spezialkurse absolviert haben. Diese Qualifikationen sind Voraussetzung, um von den zuständigen Behörden überhaupt die Genehmigung eines Tierversuchs zu erhalten. Des Weiteren müssen alle an Tierversuchen beteiligten Personen jährliche Fort- und Weiterbildungen nachweisen.
Genehmigungsvoraussetzungen und Kontrollbehörden

Auch eine ethische Bewertung und der Nachweis, dass im Sinne des 3R Prinzips (Replace, Reduce, Refine) gehandelt wird, sind ein essenzieller Bestandteil von Tierversuchsanträgen. Nach eingehender Beratung und schriftlicher Stellungnahme durch den Tierschutzbeauftragten wird der Antrag an die zuständige Behörde weitergeleitet. Sie überprüft in Zusammenarbeit mit einer unabhängigen Tierschutzkommission nach §15 TschG eingehend das beantragte Versuchsvorhaben. Wird das Versuchsvorhaben befürwortet, erfolgt eine zeitlich befristete, jederzeit widerrufbare Genehmigung durch die Behörde.
Die genauen Details und rechtlichen Grundlagen zu den Genehmigungsvoraussetzungen finden Sie auf der Webseite von „Tierversuche verstehen" unter Recht sowie den FAQ.
Das 3R-Prinzip
In ihrem Buch “The Principles of Humane Experimental Technique” prägten die beiden britischen Forscher William Russell und Rex Burch 1959 das ethische Prinzip der 3R Richtlinie. Die 3R stehen dabei für Replace = Vermeiden, Reduce = Verringern und Refine = Verbessern.
Jeder tierexperimentell tätige Wissenschaftler und jede Wissenschaftlerin ist sich der Verantwortung bewusst, diese Handlungsgrundsätze die zum Wohlergehen der Versuchstiere beitragen konsequent umzusetzen.
Bei der Planung und Durchführung von Tierversuchen werden irgend möglich diese gänzlich vermieden und durch Alternativen ersetzt, die Anzahl der Versuchstiere auf ein Minimum reduziert und/oder die eingesetzten Versuchsmethoden ständig verbessert, um das Wohlbefinden der Tiere zu fördern und ihr Leid auf ein unerlässliches Maß zu verringern.
Weitere Informationen zu den 3R Richtlinie finden sie auf der Webseite der Initiative „Tierversuche verstehen".

Tierschutzausschuss am BNITM
Tierexperimentell tätige Einrichtungen sind gemäß § 6 TierSchVersV dazu verpflichtet, einen Tierschutzausschuss (TierSchA) zu bestellen. Am Bernhard Nocht Institut setzt sich der Tierschutzausschuss wie folgt zusammen:
- Die verantwortliche Person nach § 11 TierSchG,
- dem Tierschutzbeauftragtem unserer Einrichtung,
- der / dem mit der Pflege betrauten Tierpflegemeister:in,
- zwei tierexperimentell tätigen Wissenschaftler:innen
- einer / einem nicht tierexperimentell tätigem Wissenschaftler:in
Der Ausschuss tagt mindestens zweimal pro Jahr. Die Aufgaben des TierSchA können Interessierte in § 6 (2) 1.-7. nachlesen. Vornehmlich unterstützt der TierSchA die Tierschutzbeauftragten und entsprechend bei der Umsetzung von 3R in unserer Tierhaltung. Unter anderem verfolgen die Mitglieder des Ausschusses auch die Entwicklungen und Ergebnisse der Tierversuche, unter Berücksichtigung der Auswirkungen auf das Tierwohl.
Sollten Sie weiterführende Fragen zu den Aufgaben unseres Tierschutzausschusses haben, wenden Sie sich gerne an tierschutzausschuss@bnitm.de.
Wir beteilgen uns an der
Informationsplatfform

