Warum Impfungen Frauen oft besser schützen
Bestimmte Immunzellen könnten zu der unterschiedlichen Wirksamkeit von Impfstoffen bei Frauen und Männern beitragen
Impfstoffe schützen Frauen oft besser als Männer: Frauen bilden nach einer Impfung häufig mehr Antikörper und reagieren insgesamt stärker auf den Impfschutz. Woran das liegt, ist komplex und noch nicht vollständig verstanden. Eine Studie unter Leitung des Bernhard-Nocht-Instituts für Tropenmedizin (BNITM) liefert nun neue Hinweise: Die Eigenschaften bestimmter Immunzellen sind bei Frauen anders als bei Männern und könnten so zur stärkeren Wirkung beitragen. Die Ergebnisse sind im Fachjournal Biology of Sex Differences erschienen.

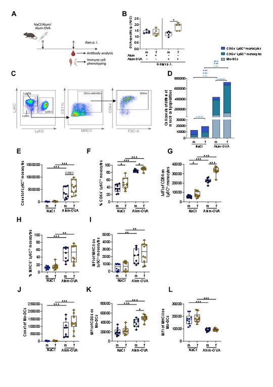
Im Mittelpunkt stehen sogenannte Monozyten. Diese Zellen erkennen Krankheitserreger oder Impfstoffe, nehmen sie auf und geben die Information an andere spezialisierte Immunzellen (T-Zellen) weiter. Dabei spielt ein Rezeptor namens CD64 eine wichtige Rolle. Die Forschenden zeigen: Frauen und weibliche Mäuse besitzen mehr dieser CD64-positiven Monozyten.

Stärkere Aktivierung der Immunabwehr
In Versuchen mit menschlichen Zellen und im Tiermodell arbeiteten Monozyten bei Frauen effizienter: Sie präsentierten Impfstoffe besser und lösten so eine stärkere Aktivierung von T-Zellen aus. Ein Teil dieses Effekts scheint mit dem Rezeptor CD64 zusammenzuhängen, der dabei hilft, Impfstoffe aufzufangen und für das erworbene Immunsystem sichtbar zu machen. Nach einer Modellimpfung fanden sich Zellen mit diesem Rezeptor bei weiblichen Tieren häufiger an der Injektionsstelle und im Lymphknoten – also genau dort, wo die Immunantwort entstehen soll.

„Unsere Ergebnisse zeigen, dass Unterschiede in bestimmten Immunzellen ein weiterer Grund dafür sein könnten, warum Impfungen bei Frauen oft stärker wirken“, sagt Erstautorin Dr. Charlotte Hansen vom BNITM. „Ein nächster Schritt ist zu klären, wie stark diese Zellen tatsächlich zum Impfschutz beitragen – und ob sich daraus Ansätze ableiten lassen, Impfstoffe gezielt zu verbessern oder anzupassen.“
Hormone bleiben ein wichtiger Faktor
Frühere Arbeiten – auch aus der Arbeitsgruppe Molekulare Infektionsimmunologie – haben bereits gezeigt, dass insbesondere Testosteron die Immunreaktion negativ beeinflusst. Die aktuelle Studie ergänzt dieses Bild: Wird Testosteron bei männlichen Tieren reduziert, reagieren ihre Immunzellen stärker auf eine Impfung. Gleichzeitig deuten die Daten darauf hin, dass die Unterschiede nicht allein durch Hormone erklärbar sind.
Relevanz für Impfstoffe und Medizin
Die Ergebnisse unterstreichen, dass das biologische Geschlecht die Immunantwort auf mehreren Ebenen prägt. Langfristig könnte dieses Wissen helfen, Impfstoffe gezielter zu entwickeln oder anzupassen.
Publikation
Hansen et al.: Sex shapes CD64 expression and vaccine-induced monocytic responses, Biology of Sex Differences (2026).
Ansprechperson
Prof. Dr. Hanna Lotter
Research Group Leader
Telefon : +49 40 285380-475
E-Mail : lotter@bnitm.de
Julia Rauner
Presse- & Öffentlichkeitsarbeit
Telefon : +49 40 285380-264
E-Mail : presse@bnitm.de
Weiterführende Informationen